首页
部门概况
部门介绍
科室分布
工作职能
新闻动态
办事指南
通知公告
政策法规
下载专区
首页
部门概况
部门介绍
科室分布
工作职能
新闻动态
办事指南
通知公告
政策法规
下载专区
政策法规
政策法规
当前位置:
首页
->
政策法规
->
正文
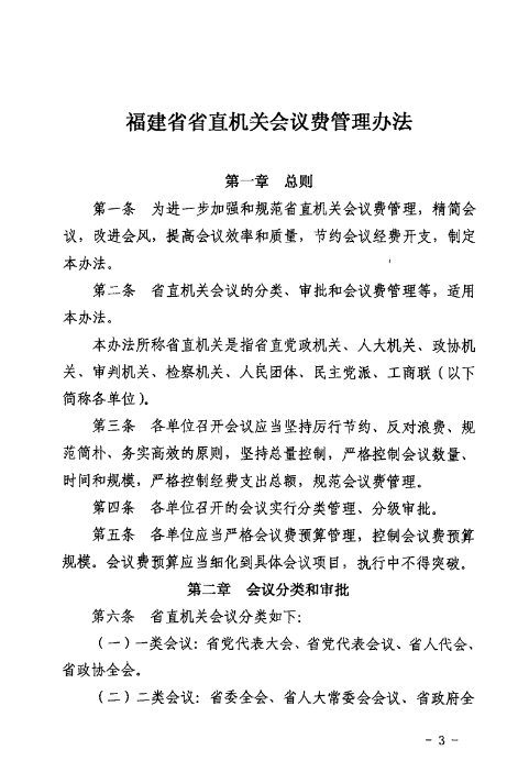
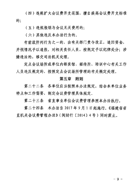
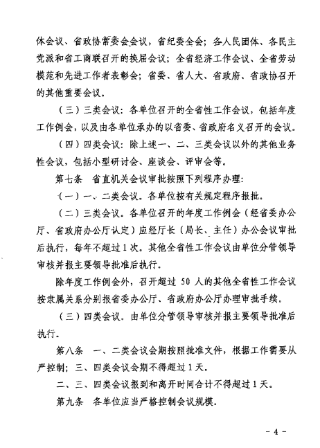
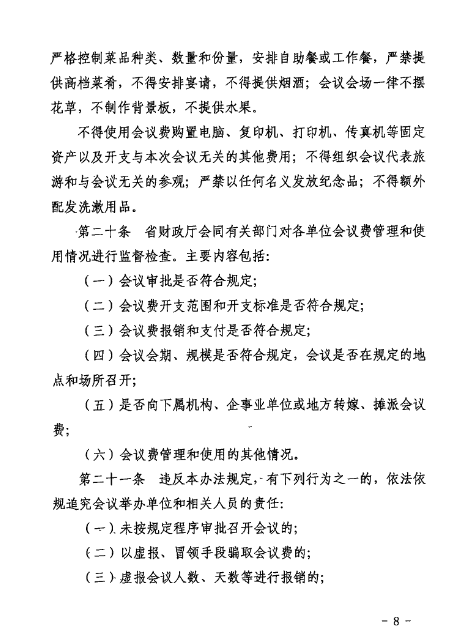
20170918闽财行【2017】17号省直机关会议费管理办法
作者:
发布日期:2017-09-20
上一篇:
20170918闽财行【2017】18号省直机关培训费管理办法
下一篇:
政策法规