教学管理

    联系我们

    地址:福建省永安市巴溪大道2199号

    教学管理

    当前位置: 首页 > 教学管理 > 正文

    实验实训教学

    日期:2015年07月17日 发布机构:水利工程系    点击率:

    水力机械(机组)实训室

    水利枢纽动态仿真实训室

    无损检测实验实训室

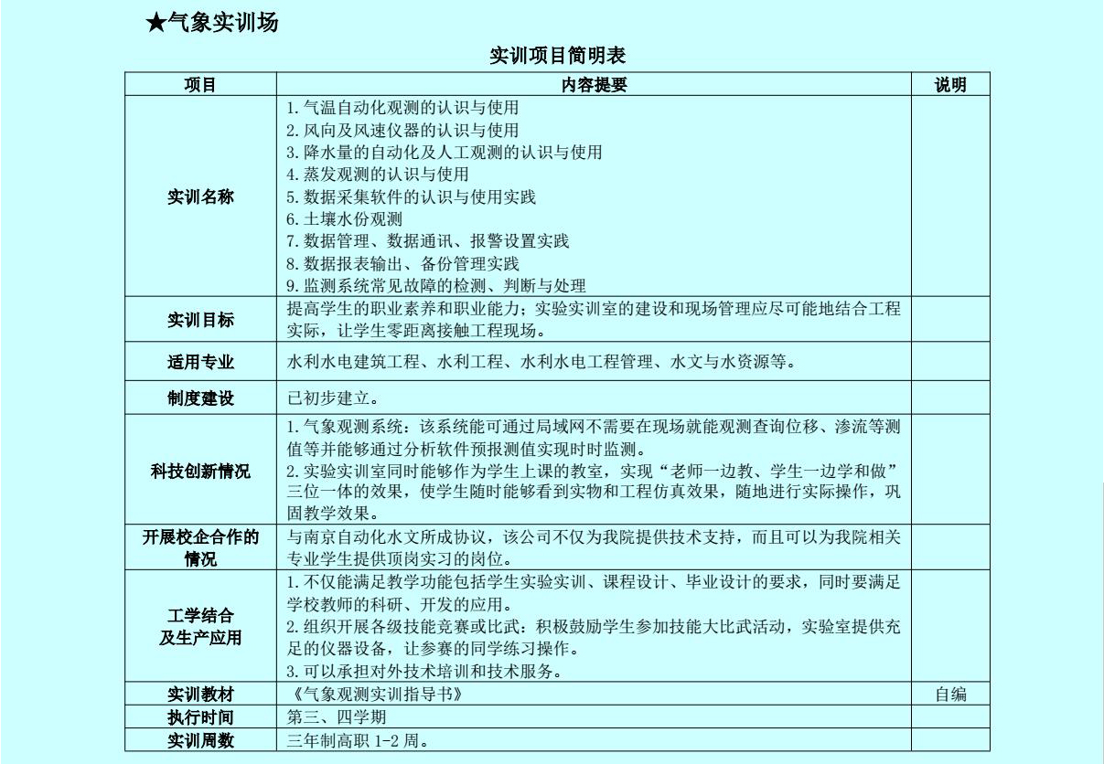
    气象实训场

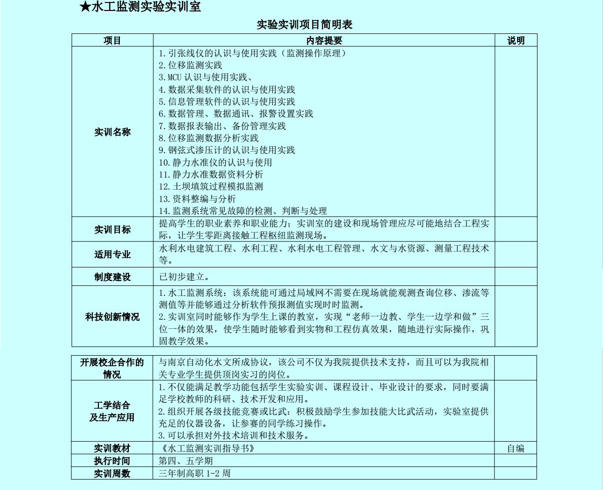
    水工监测实验实训室

    水质检测实验实训室

    水力学实验室

    工程测量及数字化成图实验实训室

    请升级浏览器版本

    你正在使用旧版本浏览器。请升级浏览器以获得更好的体验。