首页
新闻动态
招生就业
团学工作
学院概况
党建工作
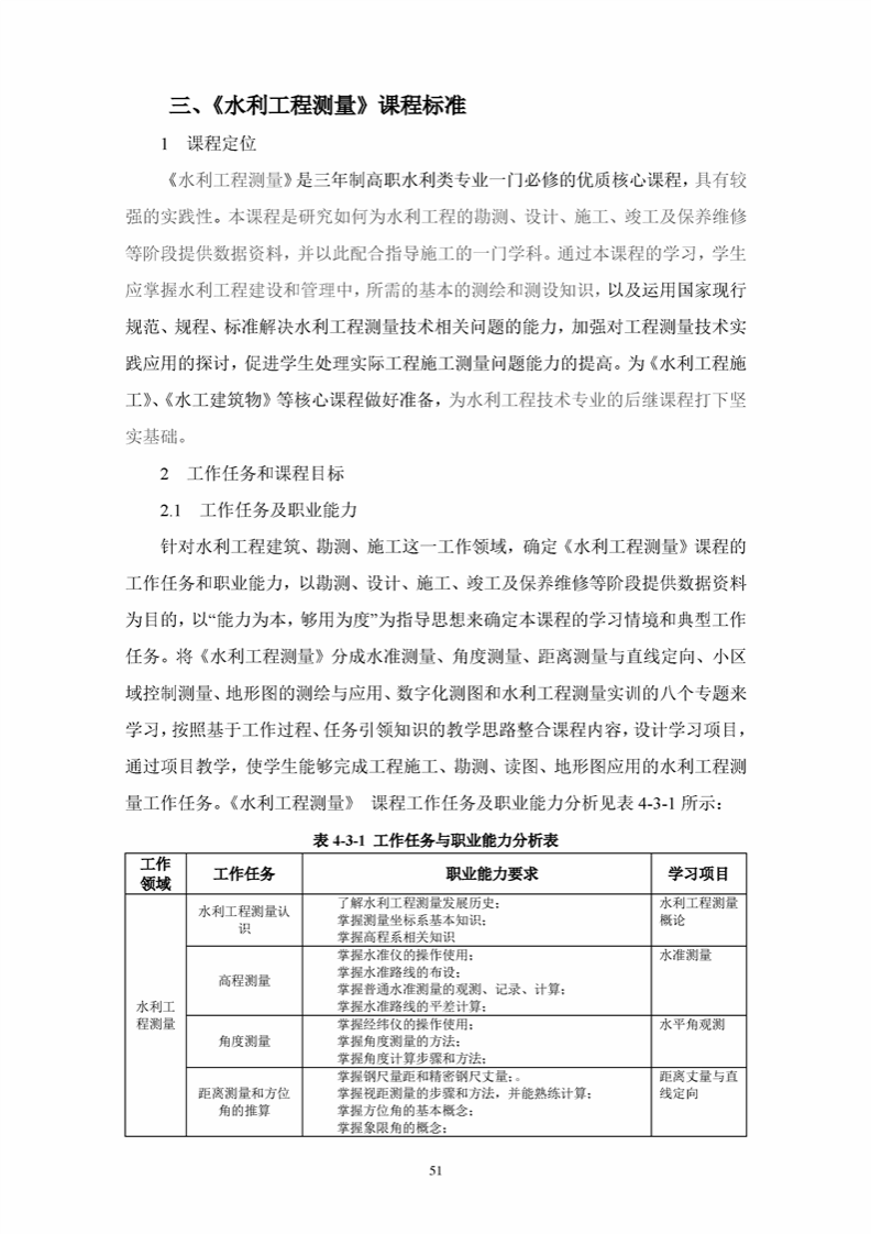
专业建设
专业介绍
专业建设动态
专业人才培养方案
教学管理
科学研究
职业培训
重要通知
首页
新闻动态
招生就业
团学工作
学院概况
党建工作
专业建设
专业介绍
专业建设动态
专业人才培养方案
教学管理
科学研究
职业培训
重要通知
教学管理
联系我们
地址:福建省永安市巴溪大道2199号
教学管理
当前位置:
首页
>
教学管理
>
正文
2020.06.11水利工程专业人才培养方案
日期:2021年05月12日
发布机构:水利工程系
点击率:
请升级浏览器版本
你正在使用旧版本浏览器。请升级浏览器以获得更好的体验。
Chrome
Firefox
Opera
Edge