首页
新闻动态
招生就业
团学工作
学院概况
党建工作
专业建设
专业介绍
教学管理
科学研究
职业培训
重要通知
首页
新闻动态
招生就业
团学工作
学院概况
党建工作
专业建设
专业介绍
教学管理
科学研究
职业培训
重要通知
专业建设
专业介绍
联系我们
地址:福建省永安市巴溪大道2199号
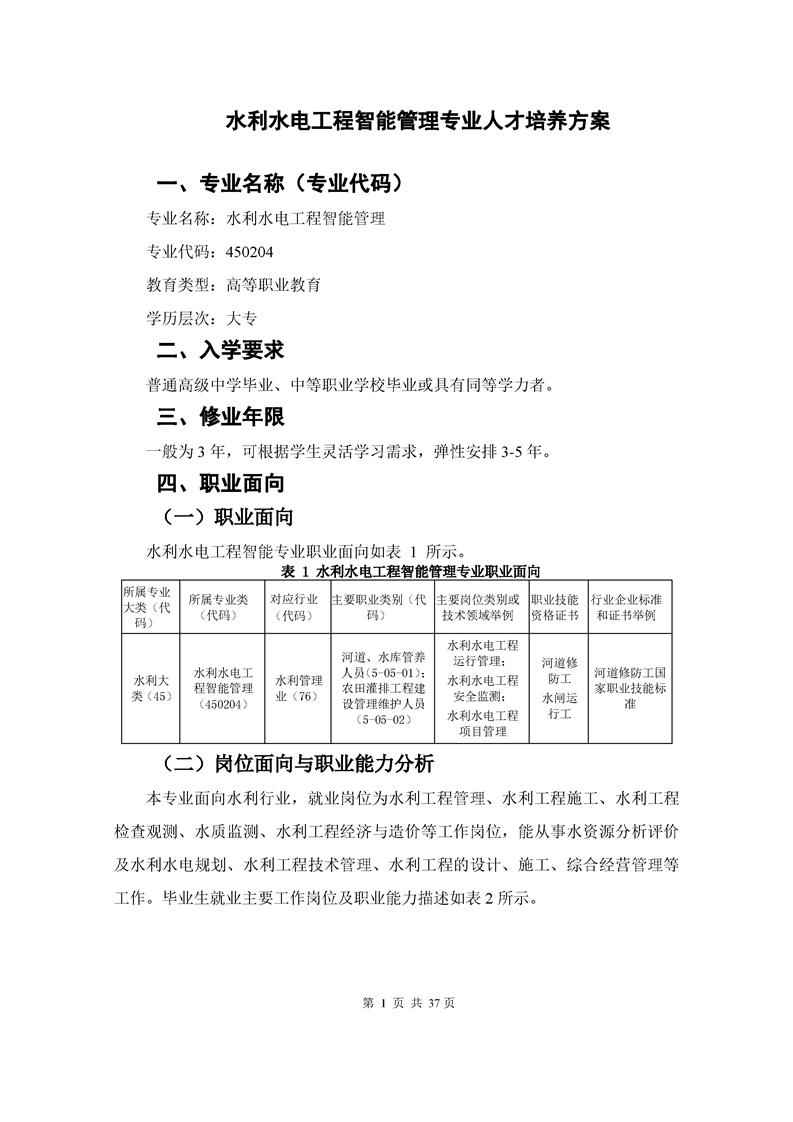
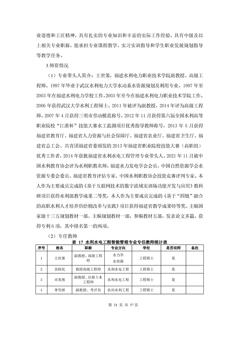
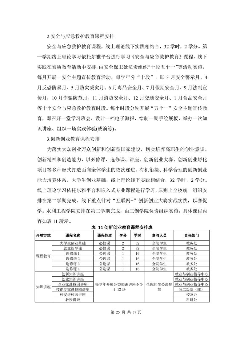
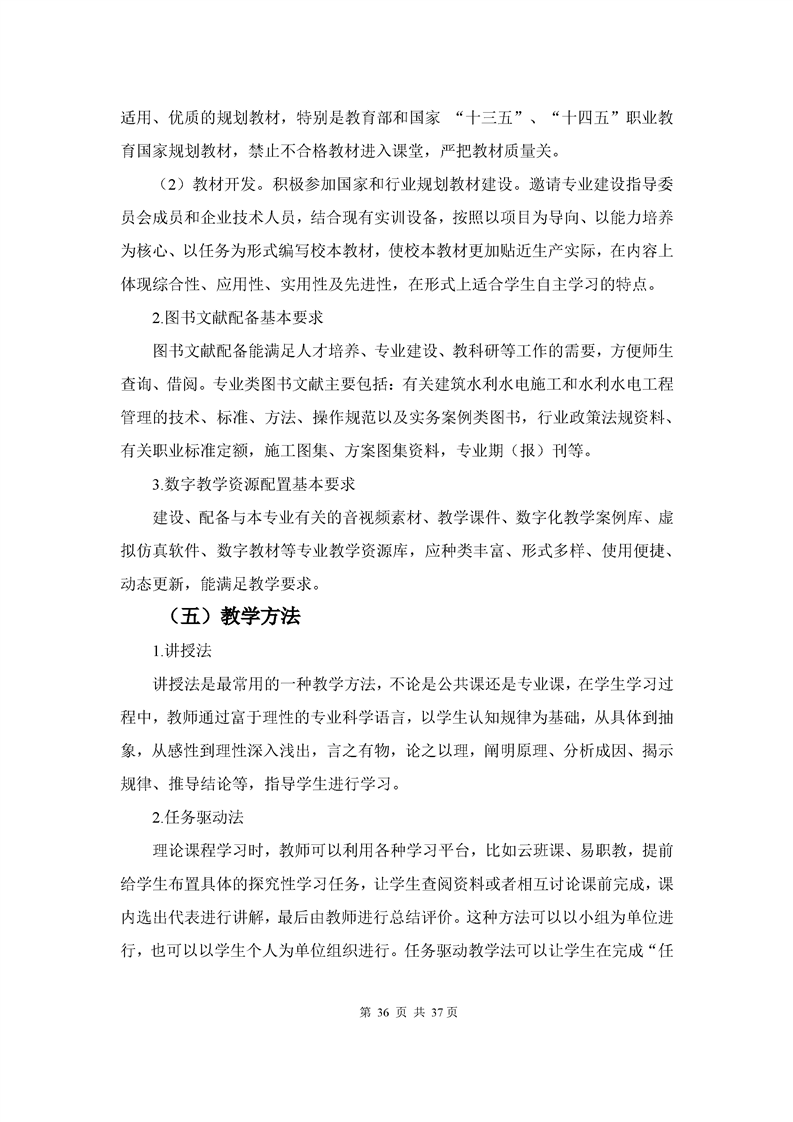
专业建设
当前位置:
首页
>
专业建设
>
正文
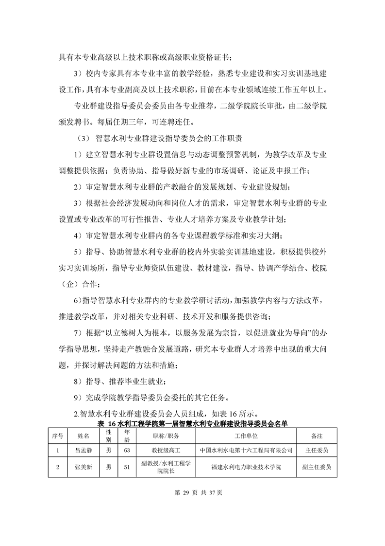
2023级水利水电工程智能管理专业450204人才培养方案B
日期:2023年06月28日
发布机构:水利工程学院
点击率:
请升级浏览器版本
你正在使用旧版本浏览器。请升级浏览器以获得更好的体验。
Chrome
Firefox
Opera
Edge