首页
部门概况
师德师风
工作动态
制度政策
师德榜样
警示教育
师德监督
师资队伍
名师简介
政策法规
人才引进
职称评聘
继续教育
下载中心
首页
新闻动态
部门概况
师德师风
工作动态
制度政策
师德榜样
警示教育
师德监督
师资队伍
名师简介
政策法规
人才引进
职称评聘
继续教育
下载中心
继续教育
继续教育
当前位置:
首页
->
继续教育
->
正文
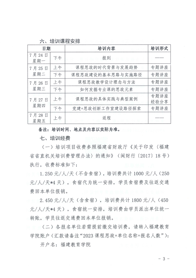
福建教育学院关于举办2023年职业院校课程思政建设专题培训班的通知
信息来源:
发布日期:2023-03-20
上一条:
福建教育学院关于举办2023年职业院校虚拟仿真实训基地建设与应用高级研修班的通知
下一条:
教育部办公厅关于开展2023年寒假教师研修的通知