福建水利电力职业技术学院创办于1929年,隶属福建省教育厅,是经国家教育部批准的全日制公办普通高等职业学院,国家优质专科高等职业院校、福建省示范性现代职业院校。近年来先后获福建省文明校园、福建省就业评估优秀高等职业院校、第六届全国黄炎培职业教育奖优秀学校奖、福建省五一劳动奖状等多项荣誉。
学院设有永安校区、福州校区。因发展需要,拟公开招聘校聘人员139名,具体方案如下:
一、基本条件
1.具有中华人民共和国国籍,拥护中国共产党的领导,热爱社会主义教育事业,遵纪守法,品行端正;
2.身体健康,符合教师资格认定体检标准;
3.年龄要求:18周岁以上、35周岁以下(在1985年10月至2003年10月期间出生)。具有中级及以上职称可放宽至40周岁(在1980年10月至2003年10月期间出生);取得境外学历学位报考者应提供教育部留学服务中心出具的学历学位认证证书;学历学位、境外学历学位认证证书等资格认定截止时间为2022年7月15日。
二、招聘岗位及要求

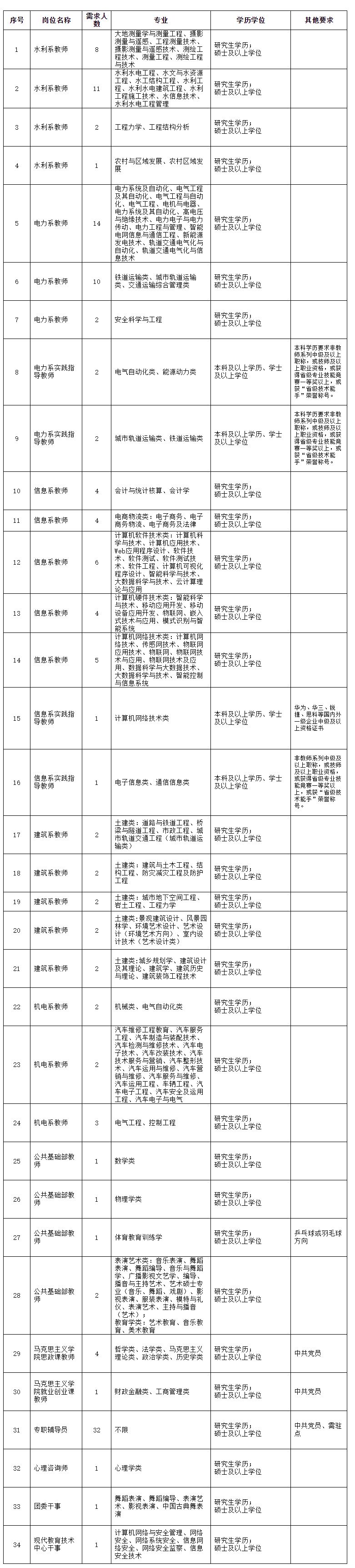
三、报名和资格审查
(一)报名时间:即日起至2021年11月30日。
(二)报名方式:
本次考试报名采取网上报名的方式进行,其他报名方式无效。符合条件的报考人员请于报名截止之日前登陆下列网址进行填报:http://fjslzp.kooci.net/,每人限报1个岗位。报名成功后不可更改。报考人员所留联系方式应准确无误并确保招聘期间保持通畅。
(三)资格初审:报考人员应严格按照招聘岗位的条件要求报名,并对提交材料的真实性、有效性负责。凡个人填报信息不实,不符合招聘岗位要求的,一经核实,即取消考试或聘用资格。
学院对网上报名的人员进行资格初审,初审时间为2021年10月20日至12月1日16:30。申诉截止时间为2021年12月2日17:00,逾期不予受理。报考者可在报名成功于2021年11月15日起登录上述网站查询资格初审结果,审核通过方可进入笔试。
下载准考证:报考者须随时关注我校网站的相关通知,及时登陆报名网址,自行上网下载、打印本人准考证。
(四)资格复审:考试前将根据公布的招聘条件进行现场资格复审(考生的资格条件以资格复审为准,凡弄虚作假的,一经核实,即取消考试和聘用资格,资格审核贯穿本次公开招聘全过程)。资格复审时间另行通知。资格复审材料应于资格复审截止之前送达福建水利电力职业技术学院,逾期不予受理,相关信息将在报名网站另行通知。考生应如实提供以下材料原件和复印件各一份:
1.《福建水利电力职业技术学院应聘人员登记表》(报名系统直接打印),需考生本人签字;
2.准考证、二代身份证;
3.岗位所要求的学历学位证书复印件;学信网、学位网查询的学历、学位电子备案表;取得境外学历学位报考者应提交教育部留学服务中心出具的学历学位认证书;
4.已参加工作的报考者,需提交现工作单位人事主管部门出具的同意报考的材料(或与单位解除劳动、聘用合同关系的材料),若暂时无法提交的,经我院人事处同意后最迟可延至考核前提交;
5.报考岗位要求的其他材料。
6.2022届毕业生暂时无法提交的,经我院人事处同意后最迟可延至考核前提交。
四、考试及成绩折算方法
通过资格复审的实际应聘人数与岗位拟招聘人数比例超过3:1,采取笔试、面试考核相结合的办法进行;通过资格复审的实际应聘人数与岗位拟招聘人数比例未达3:1(含3:1)的,则直接采取面试考核的办法进行。笔试、面试、综合成绩总分均为100分。本次考试不指定考试辅导用书,不举办也不委托任何机构举办考试辅导培训班。
1.考试采取笔试、面试相结合的办法。笔试内容为综合基础知识,面试分为试讲和结构化面试。其中岗位序号01-30的面试采取试讲方式;岗位序号31-34的面试采取结构化面试方式。
2.根据笔试成绩从高到低,按岗位拟招聘人数与进入人数1:3的比例确定面试(试讲)人选(比例不足按实有人数确定)。若实际参加面试(试讲)人数等于或少于岗位拟招聘人数,面试合格线为70分。
3.进入面试的考生综合成绩按笔试成绩占30%、面试成绩占70%的比例折合计算。若综合成绩并列的,则以面试成绩分高者为拟聘人选,面试成绩仍并列的,则加试一场面试,综合成绩排名以加试成绩为准。
4.考试时间、地点及其他有关事项请及时关注福建水利电力职业技术学院网站。
五、考试注意事项
1.做好考试防疫有关通知。在福建水利电力职业技术学院门户网站“公告通知”栏目发布考试及防疫有关事项的通知,并及时通知考生关注了解防疫期间考试要求,自觉承担防疫责任,做好安全承诺,不隐瞒不谎报。凡隐瞒或谎报旅居史、接触史、健康状况等疫情防控重点信息,不配合工作人员进行防疫检测、询问、排查等造成严重后果的,取消其考试资格,如有违法行为,将依法追究其法律责任。
2.做好考试防疫有关准备。根据上级有关规定和学院疫情防控方案做好考试防疫有关准备。考生应通过闽政通APP申领“八闽健康码”。笔试当天须携带本人手机以便现场核查健康码。所持“八闽健康码”须为绿码、同时旅居史符合防疫要求,经现场测量体温正常(<37.3℃)者方可进入考点。
对持“八闽健康码”非绿码的考生和来自国内疫情中高风险地区(可至中央人民政府网站查询疫情风险等级)、笔试前14天内有国(境)外旅居史、有境外人员接触史、与新冠肺炎确诊或疑似病例有密切接触史或有疑似症状等情况的考生,对考前14天在居住地有被隔离或曾被隔离且未做过核酸检测的考生,对共同居住家庭成员中有上述情况的考生,考前14天工作(实习)岗位属于医疗机构医务人员、公共场所服务人员、口岸检疫排查人员、公共交通驾驶员、铁路航空乘务人员的考生,考前14天体温异常(体温≥37.3℃)的考生,还须提供笔试前7天内新冠肺炎核酸检测阴性报告单。笔试当天报到时或笔试过程中因体温异常(≥37.3℃),须按防疫规定参加考试,并全程佩戴口罩。请广大考生做好相关准备。
3.入围面试的考生,应持本人笔试准考证、身份证,按照面试通知时间到面试地点检测体温、查验“八闽健康码”,核验身份并签到。具体防疫要求,按照上级有关规定和学院疫情防控方案相关要求执行。
六、考核与体检
1.根据综合成绩高低,按岗位拟招聘人数1:1的比例确定考核、体检人选。
2.体检标准及项目参照我省现行教师资格申请人员体检标准执行。未按时体检的,视为自动放弃;考核、体检不合格或因无法按时入职等自动放弃的,按综合成绩排名顺序依次递补。
七、公示
考核、体检合格,且符合岗位各项条件要求的拟聘人选经党委研究批准后,在学院网站公示7个工作日。
八、聘用
公示结果不影响聘用的,办理聘用手续,单位与拟聘人员签订聘用合同。
九、待遇
基本参照学院编内同类岗位、职务,确定工资标准,享受五险一金、专业技术职务晋升及相关福利待遇。 研究生学历、硕士学位人员经试用期考核合格,由学院发放一次性安家费(非紧缺专业3万元,紧缺专业专任教师13万元),并可申请享受学院所在地人才保障房购房津贴(根据永安市人才保障房相关政策执行,全日制研究生可申请15万元额度)。紧缺急需专业详见下表。

十、联系方式
地址:福建省永安市巴溪大道2199号
福建水利电力职业技术学院人事处
联系人:李老师、周老师 0598-8823838 (正常上班时间)
联系邮箱:syrs123@163.com
十一、监督
学院纪检部门对招聘工作进行全程监督。
监督电话:0598—8823880(学院纪律检查室)
福建水利电力职业技术学院
2021年10月15日