首页
学院概况
教学管理
党建工作
团学工作
印象建筑
专业建设
专业介绍
培养方案
资料下载
友情链接
友情链接
友情链接
首页
新闻动态
通知公告
党政信息
教学动态
学术动态
招生就业
学院概况
教学管理
党建工作
团学工作
印象建筑
专业建设
专业介绍
培养方案
资料下载
通知公告
首页
新闻动态
通知公告
党政信息
教学动态
学术动态
招生就业
学院概况
教学管理
党建工作
团学工作
印象建筑
专业建设
专业介绍
培养方案
资料下载
通知公告
当前位置:
首页
->
通知公告
->
正文
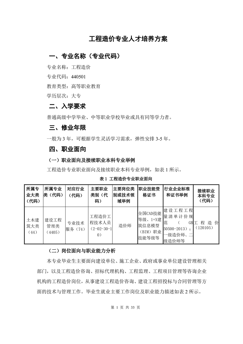
2024级工程造价专业440501人才培养方案
信息来源:建筑工程系
发布日期:2024-08-31
上一条:
木工、园艺实验实训设备与耗材采购项目比价结果公告
下一条:
2024级市政工程技术专业440601人才培养方案(五年制高职)