就业宝典

就业宝典

当前位置: 首页 -> 就业宝典 -> 正文

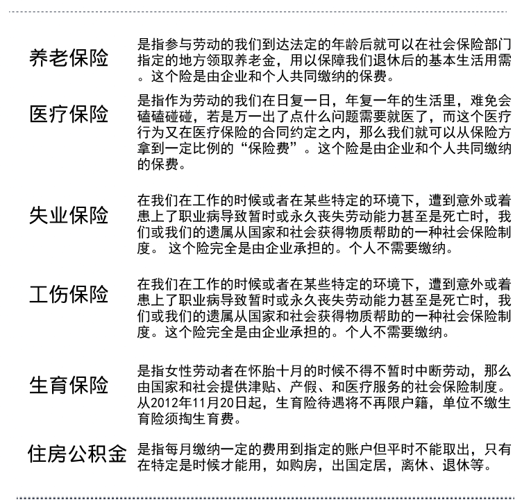
政策指南▏一图解读五险一金

日期:2019-11-22阅读次数:

电话:0598-8823835(党政办) 0598-8823856/8823857(招生)

传真:0598-3634273

联系地址:福建省永安市巴溪大道2199号 366000

公众号

版权所有:福建水利电力职业技术学院(2018-2024)    网站备案号:闽ICP备05010200号     联系地址:福建省永安市巴溪大道2199号 366000