就业宝典

就业宝典

当前位置: 首页 -> 就业宝典 -> 正文

微课堂▏劳动合同范本

日期:2020-11-11阅读次数:

以下合同范本由人力资源社会保障部于2019年11月发布,根据《中华人民共和国劳动合同法》等法律法规和政策规定编制。

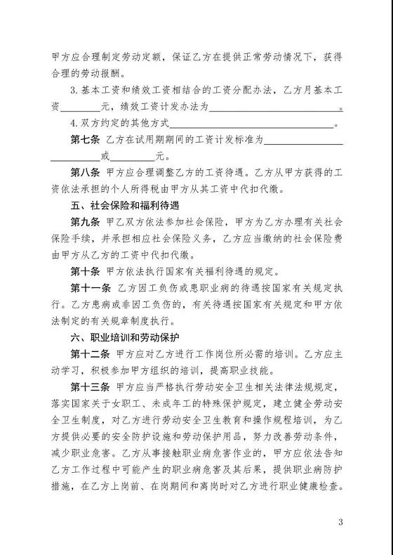
劳动合同范本(通用)

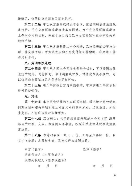
劳动合同范本(劳务派遣)

电话:0598-8823835(党政办) 0598-8823856/8823857(招生)

传真:0598-3634273

联系地址:福建省永安市巴溪大道2199号 366000

公众号

版权所有:福建水利电力职业技术学院(2018-2024)    网站备案号:闽ICP备05010200号     联系地址:福建省永安市巴溪大道2199号 366000