政策法规

政策法规

当前位置: 首页 -> 政策法规 -> 正文

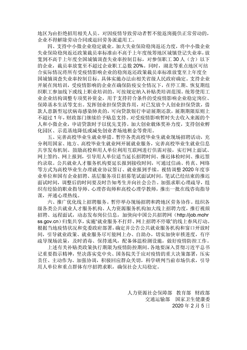
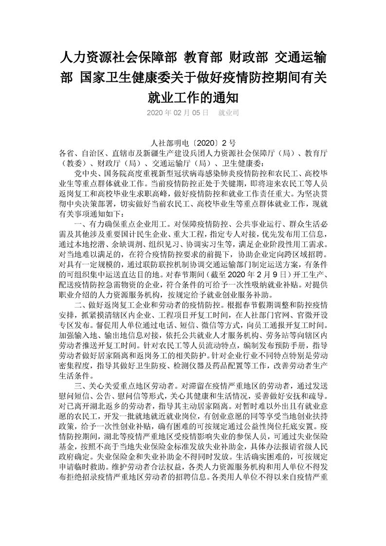
人力资源社会保障部等5部门关于做好疫情防控期间有关就业工作的通知

日期:2020-02-07阅读次数:

电话:0598-8823835(党政办) 0598-8823856/8823857(招生)

传真:0598-3634273

联系地址:福建省永安市巴溪大道2199号 366000

公众号

版权所有:福建水利电力职业技术学院(2018-2024)    网站备案号:闽ICP备05010200号     联系地址:福建省永安市巴溪大道2199号 366000