首页
部门概况
教务简介
教务通知
质量工程
政策规章
产教融合
人才培养方案
办事指南
首页
新闻动态
公示公告
人才培养方案
部门概况
教务简介
教务通知
质量工程
政策规章
产教融合
人才培养方案
办事指南
政策规章
政策规章
当前位置:
首页
->
政策规章
->
正文
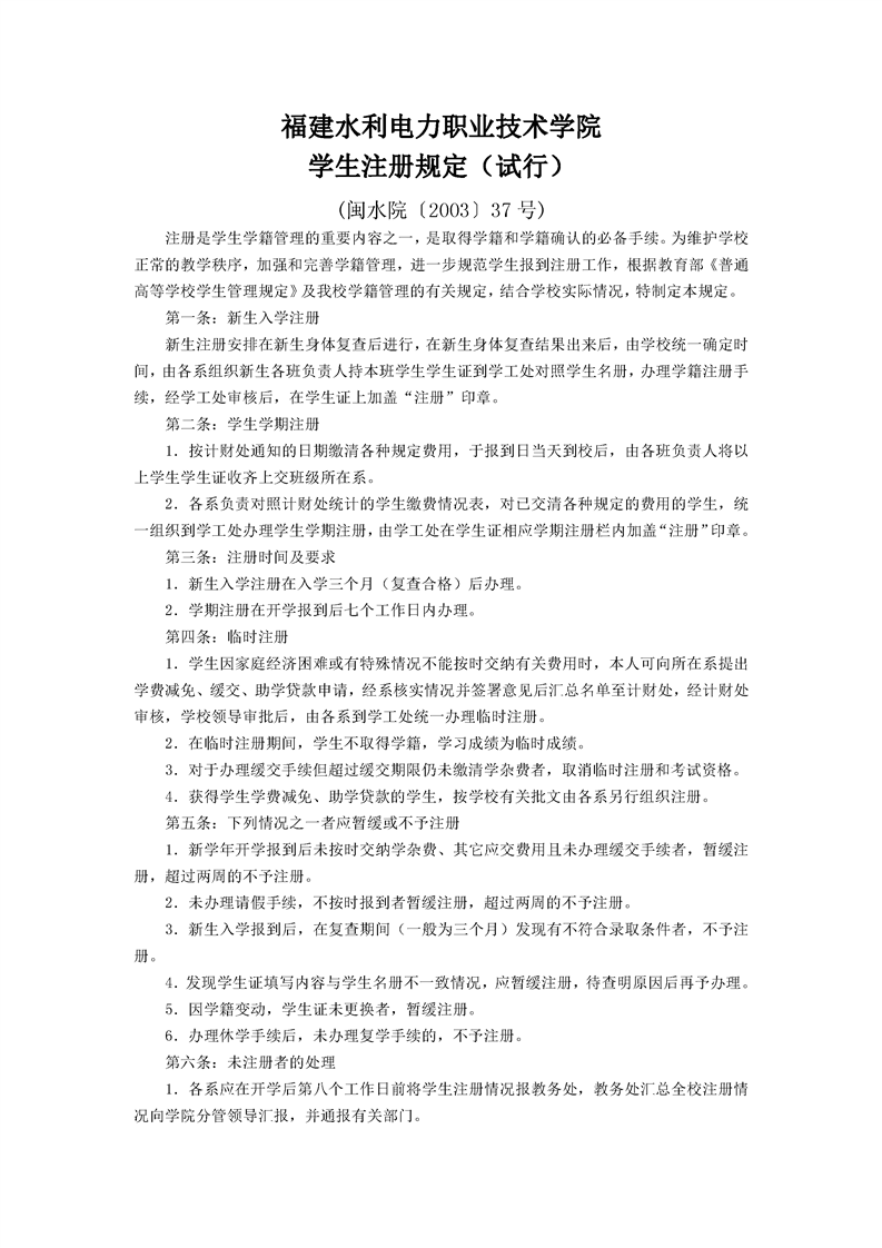
学生注册规定(试行)
信息来源:
发布日期:2017-06-20
上一条:
普通高等学校学生管理规定