首页
部门概况
教务简介
教务通知
质量工程
政策规章
产教融合
人才培养方案
办事指南
首页
新闻动态
公示公告
人才培养方案
部门概况
教务简介
教务通知
质量工程
政策规章
产教融合
人才培养方案
办事指南
教务通知
教务通知
当前位置:
首页
->
教务通知
->
正文
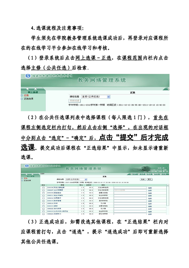
关于2016-2017学年第二学期公共任选课网上选课的通知
信息来源:
发布日期:2017-06-30
上一条:
关于学院高等院校办学监测数据第二阶段采集工作的通知