厦门地铁运营有限公司为厦门轨道建设发展集团有限公司的全资子企业,是厦门市地铁及BRT线路的运营管理单位,公司具体负责运输组织、客运服务、票务清分、设施设备维护、地铁保护巡查、反恐综治等安全管理、服务品牌打造、新线参建筹备等工作。
厦门地铁运营公司作为厦门轨道集团中轨道交通运营板块的平台公司,在集团“一核两翼双擎”的业务格局中占据“战略业务基础”的核心地位。公司以打造综合出行服务为方向,统筹轨道交通运营管理业务,保障轨道交通安全运行,打造具有特色的运营服务品牌,致力成为链接城市交通的出行服务商。根据公司发展规划,现开展2026年应届毕业生春季招聘。
一、报名入口
https://xmgdjt1.zhiye.com/campus/detailjobAdId=df7f8ff2-7c76-4 38c-8456-cfe9f36a6ea4

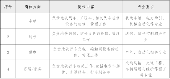
二、招聘岗位及专业要求

三、应聘人员基本要求
1、2026届大专及以上学历应届毕业生,专业符合岗位要求;
2、2026年7月31日前取得毕业证、学位证;
3、无妨碍相应工作的疾病(包括但不限于色盲、色弱、癫痫、 高血压、心脏病、抑郁症、眩晕症、突发性昏厥症、传染性疾病、 精神病家族史等)和生理缺陷;
4、福建籍生源、成绩优异者优先录用;
5、热爱轨道交通事业,诚实守信,有奉献精神,心理素质良好、有一定的抗压能力,能够接受倒班,在校期间未受到任何行政处分,无违法犯罪、违纪等不良记录。
四、薪酬福利及职业发展
1、薪酬:提供具有行业及区域竞争力的薪酬。
2、津补贴:通讯补贴、交通补贴、用餐补贴、夜班补贴等。
3、福利保障:六险二金、员工公寓、员工食堂、班车接送、生日礼物、节日慰问、定制制服、定期体检、补充医疗、救助帮扶、厦门户口等,衣食住行全方位保证。
4、职业发展:各岗位均享有多通道发展机会,助力人才多 渠道大展风采!
五、招聘流程
官网报名【校园招聘链接-选择相应岗位-申请注册-投递简历】→简历筛选→现场考核(综合测评、现场面试)→组织体检 →签订就业协议→录用。
报名时间:即日起至2026年3月15日前。
(来源:厦门地铁)